Форматирование текста по ГОСТ
Итак, мы разобрались с тем, как же избежать ужасного оформления работы. Поговорим о том, как сделать его нормальным.
.png)
Нормальным оформлением мы будем считать оформление курсовой работы по ГОСТ 7.32-2001. Идеальное оформление — это оформление, выполненное строго в соответствии с конкретной методичкой. Но, если никаких особых требований в вузе не предъявляли, то можно сделать по ГОСТ, и быть уверенным, что это — правильно.
Основные правила оформления
Полный текст документа занимает больше 30 страниц, поэтому разобраться в нём, будучи ещё неопытным, достаточно сложно. Основное, что тебе нужно запомнить :
- Текст набирается исключительно шрифтом Times New Roman. Это касается и основного текста курсовой, и сносок, и титульного листа.
- Стандартный размер шрифта основного текста — 14 пт. Для сносок используется либо 12 пт, либо 10 пт. Лучше остановиться на 10 пт. Если источников будет много, то более крупные сноски будут занимать до трети страницы.
- Межстрочный интервал — полуторный. Только так, и никак иначе.
- Размер полей: правое не менее 10 мм, верхнее и нижнее — не менее 20 мм, левое — не менее 30 мм. Этим требованиям соответствует стандартный размер полей в Word, можно ничего не менять.
- Абзацный отступ — 1,5. Это стандартное значение, и его можно не менять.
- Номер страницы ставится внизу по центру. Нумерация — сквозная. При этом, хоть и на титульном листе номер не ставится, в общий объём работы он входит. А вот приложения — нет.
Следование этим простым правилам сделает текст курсовой аккуратным, и добавит тебе несколько очков в глазах преподавателя.
Расставь акценты
Главное — не переборщить
Отсутствие акцентов сделает даже аккуратно оформленный текст скучным и монотонным, к тому же, в такой работе сложно ориентироваться. Самое главное — необходимо выделять названия глав и параграфов. При этом, названия глав должны выделяться наиболее ярко. Как можно делать :
- набирать названия глав КАПСОМ, использовать жирный шрифт
- набирать названия глав 16 пт, использовать жирный шрифт
- набирать названия параграфов жирным шрифтом
- использовать для названий глав и параграфов форматирование «по центру»
Кроме глав и параграфов, необходимо выделять некоторые ключевые моменты в самом тексте работы. Для акцентов в тексте можно использовать или жирный шрифт, или курсив. Но только что-то одно: жирный курсив — это уже перебор. На чём акцентировать внимание :
- ключевые термины
- ключевые слова и фразы в маркированных и нумерованных списках
- важные данные в таблицах
Тут необходимо небольшое уточнение.
Списки в тексте курсовой работы
.png)
Существует два типа списков — маркированные и нумерованные. В текстах этого курса маркированные списки — это списки с галочками. Списки с цифрами называются нумерованными. Как выбрать какой тип списка использовать :
- Маркированные списки используются в том случае, если не важно количество пунктов или их очерёдность. Допустим, тебе нужно просто перечислить несколько альтернативных определений одного понятия.
- Нумерованные списки нужно использовать в том случае, если очень важна количественная оценка. Например, ты не просто перечисляешь определения, а указываешь, что существуют три подхода — тогда нужно обозначить каждый своей цифрой. Нумерованные списки можно использовать, если перечисляешь названия отделов организации или составляющие механизма, это позволит показать размер описываемой системы.
Не стоит делать список слишком длинным. Если описания внутри списка получаются слишком объёмными, и его размер начинает превышать одну страницу, то стоит оставить в списке только тезисы, а весь остальной текст вынести. Можно поступить наоборот: список — это отличный инструмент для подведения итогов , он может стать кратким итоговым резюме.
Какие должны быть поля для курсовой работы по ГОСТу
Курсовая работа является обязательной формой отчетности студентов средних, высших профессиональных учебных заведений. Пишется она на определенную тему, согласованную с научным руководителем. Весь год студент работает с литературой, анализирует информацию, далее он проводит практические исследования и разработки, делает выводы.
Оформление курсовой работы является второй по важности задачей студента. Все нюансы прописаны в ГОСТе. Его последняя редакция вышла в конце 2018 года.
ГОСТ для полей в курсовой работе
Согласно новейшему ГОСТу, на каждой странице курсовой необходимо наличие так называемых полей – чистых участков бумаги по краям текстового блока. Сейчас их размеры таковы:
- Отступ сверху и снизу – 2 см
- Отступ слева – 3 см (это делается для удобства переплета)
- Отступ справа – 1 см
Разметка полей и основные отступы для курсовой
Поля и отступы в любой курсовой работе структурируют текст. Информация печатается на одной стороне листа формата А4. Соответственно отступы на каждой странице идентичны.
На титульном листе, в соответствии с ГОСТом и примерами в методичках, текст выравнивается по правому краю и по центру листа.
Оглавление всегда помещается после титульного листа, оно выравнивается по центральной части.
Основная часть работы (в нее входят такие элементы, как введение, основные главы, заключение) выравнивается по ширине. Каждый абзац начинается с отступа в 15 мм. Новые структурные части выполняются с нового листа.
Как делать поля в Ворде
Наиболее часто для написания курсовой используется текстовый редактор Word (Ворд). Большинство пользователей работают с одной из четырех версий:
Процесс настройки полей во всех них идентичен, за исключением Ворда 2003. Он отличается тем, что начинать работу нужно с открытия меню в левом верхнем углу под названием «Файл». В нем выбрать пункт – «Параметры страницы». Дальнейшие действия полностью идентичны с версиями 2007, 2010 и 2013 годов.
Следует помнить, что в самом Ворде изначально уже выставлены стандартные настройки шрифта, интервалов и полей. Они подходят для большинства случаев, но не для курсовой. Поэтому их нужно поменять.
Все поля (fields) в Ворде делятся на два вида:
Настройку обоих видов нужно начинать с наличия включенного инструмента «Линейка». Если не обнаружили его в своем документе, необходимо:
- перейти во вкладку «Вид» – «Линейка»;
- выбрать подпункт «Показать»;
- поставить отметку напротив пункта «Линейка».
Кроме инструмента «Линейка» может облегчить форматирование курсовой работы инструмент под названием «Сетка».
Настройка обычных полей
Обычные поля пользователи часто выставляют в редактируемом документе, или его части, путем выделения основного текста и дальнейшего манипулирования (передвижения вправо или влево) ползунков на «Линейке». Их там четыре на горизонтальной шкале (вверху от документа) и два на вертикальной (слева от документа). Эти ползунки настраивают не только верхний и нижний, левый и правый отступы, но и обязательный в начале каждого абзаца.
При всей простоте и очевидности такой настройки, его не стоит использовать, так как он исказит присутствующие сноски и цитаты, пострадать могут и размещенные в тексте таблицы, графики, иллюстрации.
Лучше всего использовать более точный и надежный путь. Для этого нужно открыть раздел под названием «Разметка страницы» и выбрать в появившемся перечне пункт «Поля».
Не нужно использовать предлагаемые шаблоны. Перейдите к пункту, расположенному в самом низу, – «Настраиваемые поля». В нем легко выставить необходимые значения:
- отступ для переплета;
- тип ориентации страницы;
- область применения новых параметров – ко всему тексту или только к определенной части.
Точность всех настроек в метрической системе – один миллиметр. В этом же меню имеется и предпросмотр будущего оформления страниц документа.
Настройка текстовых полей
В любой курсовой работе имеются цитаты, примечания и аппарат ссылок. Все они в Ворде размещаются в так называемом «Текстовом поле» в любой части документа. Для настройки «Текстового поля» нужно следовать этому порядку действий:

- Открыть документ с курсовой работой.
- Выбрать вкладку «Вставка».
- В открывшейся ленте найти отрезок под названием «Текст» – «Текстовое поле». Иногда этот пункт носит название «Надпись».
- После этого Ворд покажет меню с шаблонами. Ни одно из них выбирать не нужно – они не соответствуют требованиям к оформлению. Выберите пункт в самом низу меню. Он называется «Нарисовать текстовое поле» или «Нарисовать надпись».
- Ориентируясь на левую и верхнюю линейки, формируем примерный блок. Особой точности добиваться нет нужды, так как есть возможность более точной настройки в дальнейшем.
- Вставляем нужный отрывок текста (цитату или примечание).
- Наводим на рамку текстового поля стрелку мыши и жмем один раз на правую кнопку.
- Выбираем пункт «Формат текстового поля» («Формат надписи»).
- В открывшемся меню настраиваем все необходимые параметры – размер, положение, внутренние поля, выравнивание и перенос слов.
Получившееся в итоге текстовое поле можно выделить и сохранить как шаблон. Это поможет не тратить в дальнейшем время на его точную настройку, а просто перетаскивать в нужное место мышью. Единственное, что нужно будет сделать – поместить новый текст.
Часто задаваемые вопросы
- Какие отступы и поля нужно делать в Списке литературы и в приложениях? Ответ: В этой части курсовой работы отступы и поля аналогичны остальной ее части.
- В какой части страницы проставляется номер и как это соотносится с полями? Ответ: Нумерация начинается с самой первой страницы – с титульного листа. Но номер на нем не ставится, хоть и учитывается. На остальных же страницах нумерация присутствует в верхнем или нижнем колонтитуле, и он не выходит на поля страницы.
Отступ в курсовой работе по госту
Отступы – это пустые части работы, которые выставляются вручную, в настройках или с помощью установки уже готовых шаблонов Word. Данные пустые части, создают «невидимую рамку», которая визуально упрощает чтение работы и улучшает ее внешний вид. Отступы облегчают понимание содержания, чтения работы, а также помогают создать профессиональный и аккуратный внешний вид текста. Также отступы используют для того, чтобы отделить текст работы от сопутствующих элементов документа (например, главы, под главы, графики, таблицы и т.п.).
Какой отступ должен быть в курсовой работе по ГОСТу
Для того, что бы оформить отступы правильно, необходимо обратится в стандарту оформления, который является «ГОСТ 7.32–2017». В данном ГОСТе указано, что отступы должны быть идентичными по всей текстовой части работы и должны быть равны 1.25 см.
Как оформить отступы в курсовой работе в Word
Что бы правильно оформить отступы в Word, необходимо перейти во вкладку «Макет» и выбрать параметр «Поля».

В Word есть стандартные настройки полей. Если какая-то из стандартных подходит для работы, то достаточно нажать на нужный вариант. Если нет, то нажимаем «Настраиваемые поля…».
Далее в параметрах страницы, раздел «Поля» вводим необходимые показатели для отступов.
Нажимаем «ОК» и указанные отступы будут применены ко всей работе.
Что такое интервалы в курсовой работе
Отступы – это пространство, которое оставляется между краем страницы и началом текста или между абзацами. Они помогают визуально выделить абзацы друг от друга и делают текст более читабельным. Отступы могут быть одинаковыми для всех абзацев или различаться в зависимости от структуры работы.
В курсовой работе интервалы могут быть заданы следующим образом:
- Межстрочный интервал — определяет расстояние между строками текста. Обычно используются следующие значения: одинарный интервал (1,0), полуторный интервал (1,5) или двойной интервал (2,0). Чаще всего в курсовых работах применяется одинарный или полуторный интервал.
- Межабзацный интервал — определяет расстояние между абзацами текста. Обычно используются следующие значения: одинарный интервал (1,0), полуторный интервал (1,5) или двойной интервал (2,0). В курсовых работах часто используется полуторный интервал.
- Отступы — определяют отступы в начале абзаца. Они могут быть заданы в виде абсолютных значений (например, 1 дюйм) или относительных значений (например, 1,25 см). Обычно в курсовых работах используется отступ в размере 1,25 см или 2,5 см.
Межстрочные интервалы в курсовой работе по ГОСТу
Курсовая должна быть выполнена полуторным интервалом.
В технических курсовых работах, часто используют одинарный интервал.
Как указывать междустрочные интервалы в Word
Для того, чтобы изменить интервалы в уже написанном тексте, необходимо:
- Выделить текст;
- В навигационной панели Word выбрать вкладку «Главная» > «Абзац» > «Параметры абзаца»;
- В открывшейся вкладке, выбираем необходимый интервал и нажимаете «ОК». После нажатия «ОК» интервал применится к выделенному фрагменту текста.
Как сделать выравнивание текста в курсовой работе
Что бы выровнять текст, достаточно выделить необходимый отрывок/весь текст и нажать комбинацию клавиш:
- Ctrl+L – если нужно выравнивание по левому краю;
- Ctrl+Е – если нужно выравнивание по центру;
- Ctrl+R – если нужно выравнивание по правому краю;
- Ctrl+J – если нужно выравнивание по ширине.
Если комбинацией клавиш пользоваться не удобно, то можно просто нажать на кнопку необходимого типа выравнивания.
Общие требования ко всей курсовой работе
Для корректного оформления работы необходимо использовать следующие параметры:
- Основной текст работы печатается стандартным шрифтом «Таймс Нью Роман» с использованием 14 кегля;
- Поля устанавливаются учебным заведением, но в случае если методичка не была предоставлена, используйте стандартные поля 2,5 см со всех сторон документа.
- Оформляя заголовки, старайтесь сразу использовать стиль «Заголовок» для того, чтобы можно было сразу сформировать автооглавление. Для удобства стиль можно настроить, указав необходимые требования к оформлению. Укажите: шрифт «Таймс», полужирное выделение, кегль 14, интервал полуторный и выравнивание по центру страницы.
- Если в работе используются перечисления (другими словами списки), то используйте Word маркеры «–» или нумерацию «1.» или «1)».
- В курсовой работе обязательно должны быть использованный ссылки или сноски на источники, указанные в списке литературы.
- Если в работе используются графические изображения, таблицы, рисунки и т.п. то нужно их правильно оформить. Обязательно ссылайтесь на графический материал в тексте, до его появления. Если материал взял с какого-либо источника, то оставьте ссылку на источник, после названия таблицы/рисунка/схемы и т.п.
Правила оформления титульного листа
В большинстве случаев титульный лист должен содержать следующую информацию:
- Название учебного заведения.
- Факультет.
- Кафедра.
- Тема курсовой работы.
- ФИО студента.
- Номер группы и номер курса.
- Название специальности или направления обучения.
- ФИО преподавателя/научного руководителя (также указывают ученую степень и звание).
- Город и год написания курсовой работы.
По возможности добавьте логотип учебного заведения на титульный лист в верхней левой или правой части страницы.
Важно помнить, что эти рекомендации могут отличаться в зависимости от требований учебного заведения или преподавателя. Поэтому перед оформлением титульного листа лучше всего обратиться к указаниям или шаблонам, предоставленным учебным заведением.
Правила оформления содержания
Заголовок «СОДЕРЖАНИЕ» должен быть выделен жирным шрифтом и расположен в центре страницы. Обычно оформляется прописными буквами 14 или 16 размером шрифта.
Нумерация разделов. Каждый раздел и подраздел в содержании должен быть нумерован соответствующим образом. Номера разделов должны быть выровнены по левому краю страницы, а номера подразделов — с отступом внутри строки. Названия разделов и подразделов. Названия разделов и подразделов в содержании должны точно соответствовать названиям, используемым в самой курсовой работе.
Дополнительные элементы. В содержании могут быть включены дополнительные элементы, такие как список таблиц, список рисунков и список приложений. Эти элементы должны быть нумерованы и указаны в конце списка.
Лучше всего оформлять оглавление с помощью функции «Автосодержание Word».
Для того, чтобы сформировать автооглавление, необходимо, что бы все заголовки были оформлены стилем «Заголовок».
После того, как все необходимые главы и пункты будут оформлены, нажмите «Ссылки»> «Оглавление» > «Автособираемое оглавление».
Готовое автосодержание будет в характерной рамке. Главы и пункты будут кликабельны. Если зажать Ctrl и нажать левой кнопкой мыши на любую главу/пункт, то Word перекинет экран сразу к этому пункту.
В автосодержании удобно то, что не нужно каждый раз вносить изменения вручную. Если глава исправлена в самой работе или добавлена новая, то достаточно в оглавлении нажать «Обновить таблицу» и все изменения будут автоматически внесены.
Правила оформления курсовых по ГОСТу: введение
Во введении исходя из темы работы, обосновывается актуальность, указывается цель и ставятся задачи работы (как правило, по количеству параграфов), определяются объект и предмет работы, указываются методы исследования, описывается структура работы. Объем введения 1.5 -2 стр.
Правила оформления основного текста курсовой работы
Шрифт и размер — основной текст должен быть написан одним шрифтом и размером. Обычно используются шрифт Times New Roman размером 14 или 12 пунктов (12 обычно используются в технических курсовых).
Межстрочный интервал. Межстрочный интервал должен быть установлен в 1,5 или 2,0.
Отступы. Перед каждым новым абзацем должен быть установлен отступ первой строки размером в 1,25 см или 1,27 см.
Выравнивание. Текст должен быть выровнен по ширине страницы. Заголовки разделов могут быть выровнены по центру или по левому краю страницы.
Нумерация страниц. Каждая страница основного текста должна быть пронумерована арабскими цифрами в правом верхнем углу страницы или по центру, внизу страницы.
Разделение на главы и подразделы. Основной текст может быть разделен на главы и подразделы с использованием заголовков разных уровней. Глав должно быть не менее 2х. Если глава делится на разделы, их должно быть также не менее двух. Заголовки глав обычно выделяются жирным шрифтом и могут быть выровнены по центру или по левому краю страницы. Заголовки подразделов могут быть выделены курсивом и также выровнены по центру или по левому краю страницы.
Интервалы между разделами. Между главами и подразделами может быть установлен дополнительный интервал, например, 1,5 или 2,0.
Маркеры. Для перечисления пунктов или подпунктов в основном тексте можно использовать нумерованные или маркированные списки.
Использование цитат и источников. При использовании цитат или ссылок на источники в основном тексте необходимо указывать автора, год издания и страницу, с которой взята цитата или информация.
Правила оформления курсовой работы по ГОСТу: заключение
Заключение – подводятся итоги работы, исходя из поставленных во введении задач, могут быть даны рекомендации. Объем заключения занимает 1-2 страницы текста. В заключении не должно быть ссылок на список литературы т.к. заключение предполагает только авторский текст.
Правила оформления списка литературы в курсовой работе
Может иметь названия: Список литературы, Список использованных источников и литературы, Библиографический список, Библиография и т.д. При выборе названия нужно ориентироваться на требования в методических указаниях. Если требований нет, то лучше использовать название Список литературы.
Рекомендуется применять комбинированный способ группировки документов: сначала указываются Нормативно-правовые и другие официальные документы (группируются внутри подраздела иерархически, начиная с наиболее важных), а затем – остальные источники по алфавиту. Если в работе была использована судебная практика, ее располагают в конце списка.
Если в работе использованы отдельные статьи Конституции РФ, то в списке литературы Конституция указывается как один источник, на каждую статью отдельную позицию в списке литературы отводить не допускается. Это также касается и других нормативно-правовых и официальных документов.
Список имеет сплошную, от начала до конца списка, последовательную нумерацию.
Учебная литература (учебники, учебные пособия и т.п.) должны использоваться в ограниченном количестве. Предпочтение отдается научной литературе, статьям из периодических изданий, нормативным и правовым актам, материалам практической деятельности.
Нельзя включать в список: статьи энциклопедии «Википедии», научно-популярную литературу.
Не менее 50% используемых источников должны быть изданы в последние 5 лет. Хронологический охват используемых в списке документов не должен превышать 10 лет. Исключение могут составлять исторические документы, использование которых обосновано темой работы.
Правила оформления иллюстраций
При оформлении иллюстраций следует руководствоваться следующими правилами:
Каждая иллюстрация должна быть пронумерована арабскими цифрами и иметь подпись, которая указывается ниже иллюстрации. Подпись должна быть выровнена по центру и начинаться со слова «Рисунок» или «Диаграмма», в зависимости от типа иллюстрации.
Объем — количество иллюстраций может варьироваться в зависимости от требований курсовой работы, однако обычно рекомендуется включать не менее двух иллюстраций.
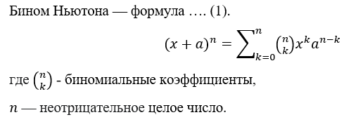
Правила оформления формул
Оформление формул. Каждая формула должна быть пронумерована арабскими цифрами в скобках. Номер формулы должен быть указан справа от формулы (см. пример). Формулы должны быть расположены после соответствующего текста, в котором они упоминаются впервые, например, «как показано в формуле (1)» или «см. формулу (2)».
Источники формул. При использовании формул из других источников, необходимо указывать ссылки на эти источники в соответствующих подписях или в списке литературы. Ссылки в тексте на порядковые номера формул дают в скобках.
Пример:

Все формулы выполняются с помощью средств Word. Недопустимо использование «картинок» вместо формул.
Уравнение и формулы оформляются специальной вставкой «Уравнение» (Вставка > Уравнение). В конструкторе уравнения, можно найти все необходимые символы.
Правила оформления ссылок на список литературы
В тексте работы должны быть ссылки на использованные источники. Обычно используется один из двух основных видов ссылок:
- Квадратные скобки [Витальев В.В., стр. 231]
- Постраничные сноски, которые располагаются внизу страницы под чертой. Выполняются с помощью средств Word. Для связи сноски с основным текстом используется надстрочный символ. Нумерация сносок может быть сквозная или начинаться на каждой странице заново, т.е. с 1. Текст сносок оформляется шрифтом New Roman, кегль 10 или кегль 12, выравнивание текста по ширине, междустрочный интервал одинарный, без абзацного отступа.
Для того, чтобы вставить подстрочную сноску, нажмите пункт «Ссылки» — «Вставить сноску».
Обычно работе применяется только один вид ссылок.
Популярные вопросы
- Можно ли использовать для выделения важных фрагментов текста дополнительные интервалы?
Дополнительные интервалы не являются допустимым способом оформления текста курсовой работы. По всей работе должен быть одинаковый интервал.
- При оформлении списка все строки имеют разную начальную точку. Почему?
Потому что не настроены отступы, или отступ был поставлен вручную пробелом или знаком табуляции.
- Можно ли увеличивать междустрочный интервал для увеличения объема текста?
Нет. Междустрочный интервал регулируется требованиями ГОСТа или методических указаний учебного заведения.
Пример оформления готовой работы
Оформление – это лицо работы. На правильность оформления преподаватели обращают не меньше внимания, чем на текст курсовой работы. Иногда, неправильно оформленные отступы могут стать причиной незачета. Если работа вновь и вновь возвращается на корректировки, компания Work5 всегда готова помочь не только в написании работы с нуля, но и оформления уже готовой работы.
Как сделать абзацы в курсовой работе в ворде
Как оформить курсовую работу по ГОСТ в Word или Google Docs?
Статья расскажет, как оформить курсовую работу и ВКР в соответствии с требованиями ГОСТ с помощью популярных текстовых редакторов Microsoft Word и Google Docs.
Принцип тесной взаимосвязи формы и содержания из известной пословицы «встречают по одежке, провожают по уму» применим к вузовским курсовым и выпускным квалификационным работам. Оценка каждого студенческого труда на защите может быть занижена не только в виду содержательных недостатков, но и из-за частичного несоответствия формальным требованиям. Ряд таких требований изложен в рекомендациях вузов и касается оформления студенческих работ. Рекомендации, в свою очередь, повторяют содержание государственного стандарта ГОСТ Р 7.0.11-2011 «Диссертация и автореферат диссертации. Структура и правила оформления».
Требования к оформлению курсовой работы
Все научные работы имеют определенную структуру, в целом соответствующую структуре диссертационного исследования на соискание степени кандидата и доктора наук. Отличия ВКР бакалавров и магистрантов от кандидатских работ незначительные, но всё же они есть. Убрав все лишнее элементы, рассмотрим структуру выпускной квалификационной работы.
1. Титульный лист
3. Введение, содержащее подпункты «актуальность», «цели и задачи», «предмет и объект исследования», в магистерских работах к этим подпунктам добавляется «новизна исследования»
4. Основная часть работы. Главы и параграфы: подробная информация о содержании работы изложена в рекомендациях вашего вуза
6. Библиографический список (список литературы)
Основная часть выпускной квалификационной работы обычно содержит две или три главы. В отдельных случаях количество глав и параграфов может варьироваться в зависимости от вашей специальности и рекомендаций вуза. Существует и общее требование единообразия: каждая глава должна содержать одинаковое количество параграфов. Самый простой и доступный способ не допустить ошибок в структуре основной части вашего исследования — обсудить предварительный план работы с научным руководителем.
Теперь рассмотрим внутренние элементы, которые содержатся в тексте каждой научной работы:
● ссылки и сноски;
● перечень используемых терминов.
Корректно оформленные библиографические ссылки — важнейший элемент любой квалификационной работы. Ссылочная база, образуемая ссылками, содержит отсылки к авторитетным источникам, демонстрирует проработанность и непротиворечивость исследования.
Помните, что по ссылкам научный руководитель и рецензент будут проверять изложенные вами утверждения, гипотезы и суждения, смогут увидеть, на какие книги, научные статьи и документы опирался автор, раскрывая тему исследования. О требованиях к оформлению библиографических ссылок речь пойдет далее. Здесь заметим, что полные правила оформления библиографических ссылок содержатся в стандарте ГОСТ Р 7.0.5-2008 «Библиографическая ссылка. Общие требования и правила составления».
Список принятых сокращений и перечень используемых терминов позволяют избавить вашу работу от «воды» и объяснения тех или иных терминов в основной части исследования.
Правила оформления курсовой работы по ГОСТ
Текст курсовой или выпускной квалификационной работы должен быть понятным и легко воспринимаемым. В оформлении текста недопустимы «игры со шрифтами», «волны» и «лесенки» из слов, выходящие за границы полей.
Тексты научных работ оформляются на стандартной странице формата A4 гарнитурой Times New Roman 14 кегля с выравниванием по ширине. Существуют требования к размерам полей, эти параметры можно настроить во вкладке Word «Параметры страницы», а в редакторе Google Docs требуется открыть пункт «Настройки страницы» в меню «Файл».
По ГОСТ размеры полей имеют следующие параметры:
• правое — 10 мм;
• левое — 30 мм;
• нижнее — 20 мм;
• верхнее — 20 мм.
Гарнитура — Times New Roman:
• кегль текста работы — 14, сносок — 12;
• интервал текста — 1,5 («полуторный»), сносок — 1;
• переносы необходимо отключить;
• цвет текста — черный;
• отступ красной строки — 1,25 см.
Необходимое требование — обязательная нумерация страниц работы. Номера страниц в ВКР принято размещать в нижнем колонтитуле, то есть внизу каждой страницы. Приложения не входят в объем ВКР, их нумерация не обязательна.
Номер на титульном листе нужно скрыть. Для отображения нумерации в документе перейдите во вкладку «Вставка» редактора Word, в ней нужно выбрать кнопку «Номер страницы», а в открывшейся вкладке «Конструктор» активировать чекбокс «Особый колонтитул для первой страницы».
В редакторе документов Google настройки нумерации находятся в меню «Вставка» – «Нумерация и верхний колонтитул». Убрать номер с титульного листа можно, перейдя на первую страницу документа и отметив чекбокс «Изменить колонтитул первой страницы», после чего убрать номер вручную.
Заголовки можно оформить жирным шрифтом, выравнивая их по центру. Заголовки и параграфы обозначаются цифрами. После цифры необходимо поставить точку, а вот в конце заголовка точки не ставятся.
Таблицы и списки, если они имеются в курсовой работе, тоже необходимо правильно оформить. Если такие вставки слишком объемные и занимают несколько страниц, например, это перечень вопросов или расчеты в программе Excel, то они перемешаются в приложения.
1. Кегль в тесте таблиц — 12.
2. Название таблицы располагается сверху и слева.
3. Если таблица взята из источника, требуется указать его в сноске.
4. На таблицу в тексте нужно сослаться, например, можно написать: «как следует из данных таблицы 2, …»
Допустимы два вида списков: маркированные и нумерованные. Перед списком необходимо поставить двоеточие. Первый и последующие пункты списка начинаются со строчной буквы и завершаются точкой с запятой, а последний пункт — точкой.
Случается, что на компьютере автора ВКР получившийся текст после форматирования отображается корректно, а у научного руководителя или на университетских компьютерах «плывет» из-за несовместимости программного обеспечения. Для того чтобы разметка в вашем документе без ошибок отобразилась на любых устройствах, сохраняйте документ в формате совместимости со старыми версиями редактора Word (97–2000) или в формате pdf. Редактор от Google по умолчанию совместим с .doc и .docx-документами, и сохранить ВКР в pdf не составит большого труда. В меню Google Docs «Файл – Скачать как…» также присутствует экспорт в документ odt, эта опция может пригодиться, если ваш вуз перешел на свободное ПО, например, использует пакеты OpenOffice или LibreOffice.
Титульный лист
Структура титульного листа практически идентична в студенческих и в кандидатских работах. Весь текст, кроме имени научного руководителя (его размещают справа), выравнивается по центру страницы. Титульный лист ВКР содержит:
1. полное наименование учебного заведения;
2. наименование факультета;
3. название кафедры;
4. название и код дисциплины;
6. ФИО исполнителя (студента).
7. форму обучения (очная, заочная, очно-заочная);
8. имя научного руководителя, его должность и звание;
9. город и год выполнения работы.
Для оформления названий разделов титульного листа допускается применение 14 и 16 кеглей. Название ВКР может заключаться в кавычки.
Оглавление ВКР
Оглавление представляет собой формализованный план курсовой работы. В нем описываются основные разделы: введение, главы с параграфами в порядке рассмотрения, заключение, список литературы и приложения, если они есть. Вверху страницы размещается подзаголовок «Оглавление». Главам квалификационной работы приписываются порядковые номера. Каждая строка получившегося списка заключается номером страницы, на которой начинается глава или параграф.
Создаем оглавление в Word за 4 шага
1. Пронумеруйте страницы своей работы;
2. для заголовков глав примените стиль «Заголовок 1», для параграфов «Заголовок 2»;
3. создайте чистую страницу после титульного листа и во вкладке «Ссылки» нажмите на кнопку «Оглавление»;
4. в открывшемся диалоговом окне «Оглавление» настройте внешний вид будущей страницы оглавления и нажмите «Ok». Готово!
Автоматическое оглавление в Google Docs
1. Разметьте главы и параграфы в своей работе с помощью стилей, так же как и в редакторе Word, присваивая стили «Заголовок 1» и «Заголовок 2»;
2. создайте чистую страницу (она будет содержать оглавление работы) и переместите курсор в начало этой страницы;
3. перейдите в меню «Вставка», в котором необходимо выбрать пункт «Оглавление». Оглавление будет создано автоматически.
Библиографические ссылки
Как мы уже писали, библиографические ссылки позволяют научному руководителю, рецензенту и участникам аттестационной комиссии по качественным критериям оценить вашу работу. Ссылочная база поможет проверяющим оценить исследования и документы, на которые вы опирались, выдвигая тот или иной тезис. Поэтому к оформлению и содержанию библиографических ссылок следует подойти серьезно.
Итак, по месту расположения различают библиографические ссылки трех видов: внутритекстовые, подстрочные (сноски), затекстовые. Внутритекстовые библиографические ссылки размещаются непосредственно в тексте вашей работы и, как правило, заключаются в квадратные скобки. Подстрочные и затекстовые ссылки выносятся за горизонтальную черту в нижний колонтитул страницы. Подстрочные ссылки имеют сквозную нумерацию, а отсчет затекстовых ссылок начинается с 1 на каждой странице. Перед началом работы вам необходимо выбрать вид используемых ссылок: затекстовые или подстрочные. Смешивать эти виды в тексте одной работы нельзя.
По составу содержания ссылки бывают полными или краткими. В полные включена вся совокупность библиографической информации, они имеют структуру, аналогичную ссылкам в библиографическом списке ВКР. Краткие ссылки соответствуют принципу лаконизма и применяются для упрощения навигации по тексту.
В вузовских работах рекомендуется использовать краткие внутритекстовые ссылки. Внутри каждой ставится номер книги или журнала из списка источников, а также страница из источника. Например, [12; c 324]. Допустимо использование фамилии автора и года издания работы, например [Иванов, 2018; с 140]. Подстрочные ссылки, как правило, полные, и в них содержатся библиографические сведения об объекте или совокупности объектов из списка использованной литературы.
Оформление библиографического списка
В библиографическом списке могут быть представлены: книги, первоисточники (документы из архива), статьи из научных журналов и, если требуется, периодической печати. В работах бакалавров допускается использование учебников и хрестоматий в качестве источников, в магистерских исследованиях использование учебной литературы не рекомендуется. Исключительными становятся случаи, когда учебник содержит уникальные данные об объекте исследования или является таким объектом.
Общие правила оформления
1. Источники в библиографическом списке располагается в алфавитном порядке. Приоритет в списке отдан источникам на русском языке. Не забывайте указывать полный список авторов для каждого использованного источника.
2. Каждая библиографическая запись начинается с фамилии автора и его инициалов.
3. В конце списка размещаются ссылки на интернет-ресурсы. В ВКР допускается организация таких источников в отдельную группу.
4. Необходимый минимум источников в перечне определен в рекомендациях вуза. В общих случаях, в работах бакалавров — не менее 20, в магистерских ВКР — не менее 50 источников.
Пример оформления источника библиографического списка:
1. Азарнова, А. Н. Медиация: искусство примирять: технология посредничества в урегулировании конфликтов — М.: Infotropic Media, 2015. — 288 с.
Электронный источник, например, документ из ЭБС:
2. Общественное здоровье и права человека: конфликт публичного интереса и индивидуальных свобод [Электронный ресурс] / под ред. О.В. Леонтьева. — Электрон. дан. — Санкт-Петербург : СпецЛит, 2014. — 127 с. — Режим доступа: https://e.lanbook.com/book/59819. (Дата обращения: 17.02.2019).
Заметим, что описание коллективного труда начинается с его названия, а в качестве автора допустимо упоминание редактора книги.
Оформление приложений
Таблицы, анкеты, опросники, схемы, как правило, выносятся в приложение работы. Объем приложений не ограничен.
1. Приложения нумеруются в формате «Приложение 1».
2. Ссылки на приложения в основном тексте заключаются в круглые скобки.
3. Каждое приложение начинается с нового листа.
Ускоряем работу с помощью горячих клавиш
Навигация по документу усложняется пропорционально его объему. Поэтому не забывайте о горячих клавиш, использование которых может сэкономить ваше время.
Home/End — Перемещение в начало документа и в самый его конец
Ctrl+Shift+End — Выделить весь текст от места расположения курсора
Ctrl+Enter — Начать новую страницу
Заключение
Надеемся, инструкция по оформлению ВКР была полезной. А какие лайфхаки и инструменты оформления вы используете для подготовки работ? Поделитесь своими знаниями в комментариях.
2. До этого ГОСТ не выделен полужирным