Опеляводы 🙂 Помогите разобраться, как узнать температуру двигателя?! Ведь на приборной панели нету окошечка отдельного О_о

Первая машина в которой нету датчика тем-ры двигателя! Неожиданно. Но он же должен быть, и как то узнать можно, подумал я. Зайдя в ютуб, я вбил в поисковую строку то, что меня интересовало.
Значит держим кнопку settings до звукового сигнала, затем кнопкой BC перещёлкиваем до того раздела, скажем так, который нас интересует . Но увы, я что то не нашел «раздел», тем-ры своего двигателя . И заснял спецом видео, чтоб наглядно было понятно, что я вижу глазами. Прошу подсказки ребята, а то это не шутки…
8 января 2015 Метки: электроника
Как проверить температуру охлаждающей жидкости на Opel Astra h ?
Как проверить температуру охлаждающей жидкости? На панели приборов нету, бортовой компьютер не стоит.
Ответы (5)
Следить за ответамина этот вопрос
да вообще никак
13.09.2014 в 18:15
Если она закипит, то какой-то значок должен загореться на приборной панели, ну и запах, пар пойдет) Так что нечего беспокоиться, я считаю
13.09.2014 в 18:25
Зайти в секретное меню
14.12.2014 в 22:38
Залить ВС. Удерживать 8 сек SETTING, 5 раз нажать ВС.
20.10.2015 в 12:51
кстати, рабочая температура охлаждающей жидкости более 100 градусов,
14.06.2016 в 20:12
Наш канал в Телеграме
Самые свежие материалы — статьи, фото, видео
Наша группа Вконтакте
Новости с фото и видео. Обсуждения
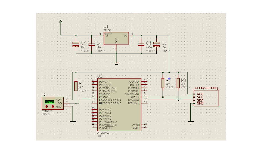
Индикация температуры в приборку OPEL ASTRA
В Opel Astra H отсутствует индикация температуры двигателя на панели приборов. Ее можно увидеть только если походить по меню бортового компьютера. Но штатное головное устройство было заменено.
Вместе со штатным ГУ ушла возможность зайти в штатный БК. С новой головой был куплен адаптер для кнопок на руле, но и он не дает полноценно пользоваться БК.
Поэтому было решено собрать термометр, и по возможности интегрировать его в панель приборов, что б выглядело максимально штатно.
У меня давно без дела лежал OLED дисплейчик, он маленький (0.96″), но для вживления в приборку самое оно.
Контроллер atmega_8. В качестве датчика был выбран самый простой вариант — DS18B20.


Ну а дальше началось самое интересное. Отметив нулевые положения стрелок и вращая их против часовой, стянул их с осей.
Далее снял шкалу и вот приборная панель разобрана.

Место для внедрения дисплейчика только одно, над родным дисплеем. Поработав немного канцелярским ножом и надфилем дисплей занял свое место.


Далее нужно было вырезать окошко под дисплей в шкале. Я сделал так: вырезал нужного размера прямоугольник из бумаги, приклеил на него с внешней стороны кусочек двухстороннего скотча. Потом капнул на дисплей немного силиконового масла, чтобы бумажка не каталась по дисплею и поставил шкалу на место. Бумага прилипла в месте, где и должно быть окно. Осталось аккуратно вырезать.


Т.к дисплей сидит плотно и деваться ему особо некуда, решил просто залить термоклеем

Потом закрепил контроллер на плате и припаял к нему все провода.



Далее приборка была установлена на место а датчик выведен к двигателю.

Датчик был замурован в медный наконечник и прикручен к головке ДВС. Но идея оказалась плохой. Датчик врал, и при движении сильно остывал

В последствии был взят металлический тройник, в него вварен стакан. Все это врезали в подачу на печку, теперь показывает реальную температуру двигателя.
Как узнать температуру двигателя Opel Astra H? (скрытое меню)
![]()
Системное меню в автомобиле opel astra h таит в себе множество полезной информации, от температуры двигателя до остатка литров в баке. К сожалению, о том как попасть в это меню знают далеко не все владельцы данного автомобиля, и я решил это исправить)
Показать больше
Войдите , чтобы оставлять комментарии